Ivermectin Regulates The Tumor Microenvironment
A significant finding. Is Spike Protein Endothelial Disease (SPED) actually Spike Protein Tumor Microenvironment Disease?
As the readers of my Substack know, I recently realized that what I have been calling Spike Protein Endothelial Disease (SPED) may actually be the initial step in the Spike Protein establishing the Tumor Microenvironment within the tissues it invades. Please read my previous post detailing this pathogenesis.
What I find amazing, and perhaps therapeutically very beneficial is that Ivermectin (IVM) has been shown to actually regulate the Tumor Microenvironment (TME). If proven true, this gives an additional certain mechanism by which the drug can be very beneficial to all those affected by the Spike Protein of SARS-CoV-2.
Recent studies have also found that IVM could promote the death of tumor cells by regulating the tumor microenvironment in breast cancer. Under the stimulation of a tumor microenvironment with a high level of adenosine triphosphate (ATP) outside tumor cells, IVM could enhance the P2 × 4/ P2 × 7/Pannexin-1 mediated release of high mobility group box-1 protein (HMGB1) [37]. However, the release of a large amount of HMGB1 into the extracellular environment will promote immune cell-mediated immunogenic death and inflammatory reactions, which will have an inhibitory effect on the growth of tumor cells. Therefore, we believe that the anticancer effect of IVM is not limited to cytotoxicity, but also involves the regulation of the tumor microenvironment. IVM regulates the tumor microenvironment and mediates immunogenic cell death, which may be a new direction for research exploring anticancer mechanisms in the future.
Ivermectin, a potential anticancer drug derived from an antiparasitic drug
https://www.ncbi.nlm.nih.gov/pmc/articles/PMC7505114/
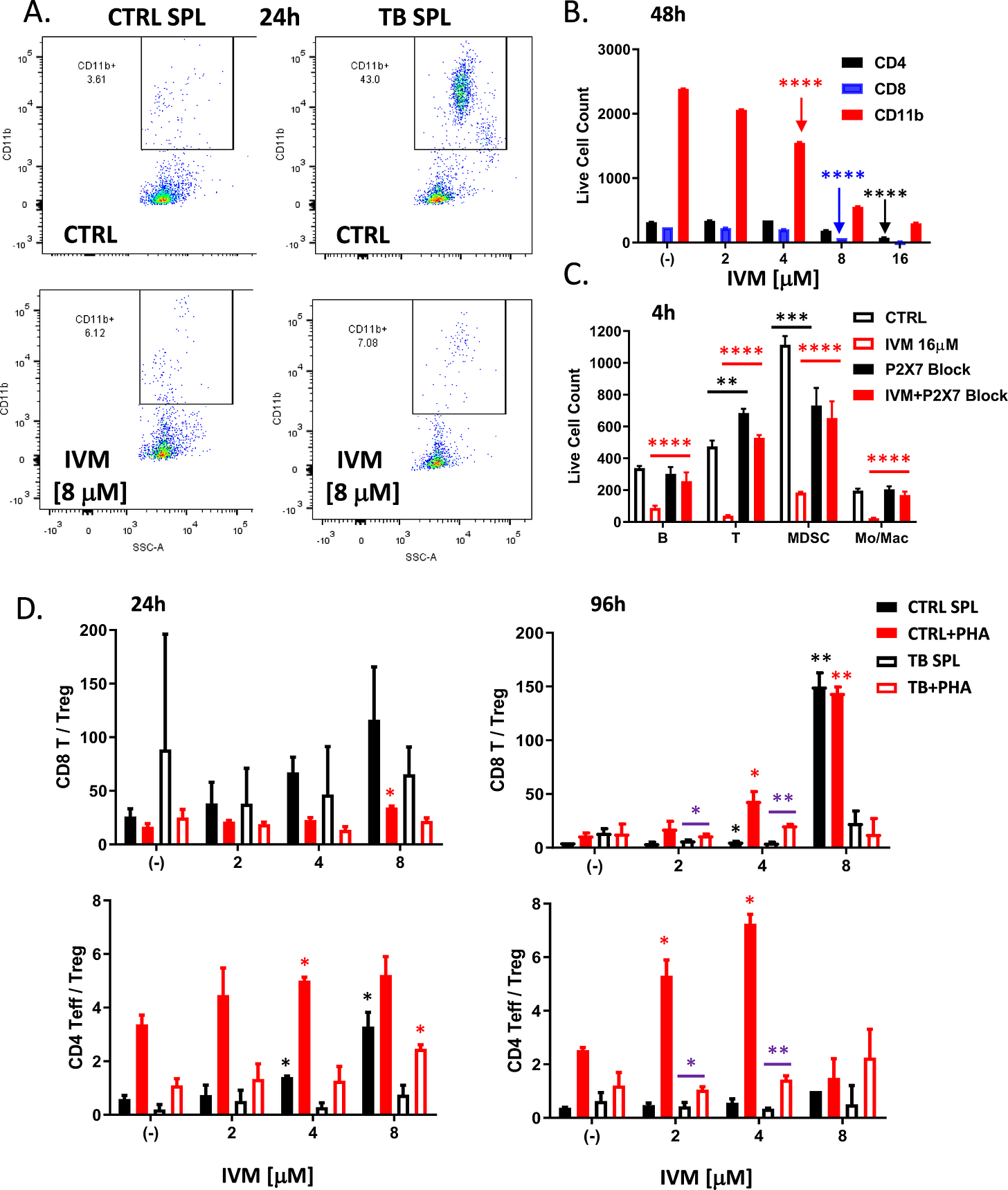
Also, very importantly, IVM can correct an imbalance between Immune Effector vs Immune Suppressor immune subpopulations in the Tumor Microenvironment:
The release and accumulation of high levels of extracellular ATP has emerged as a key characteristic feature of the tumor microenvironment, and a hallmark of Immunogenic Cell Death (ICD). We and others have previously shown that ivermectin is a positive allosteric modulator of purinergic signaling and the ATP/P2X4/P2X7/Pannexin-1 axis which operates in both cancer and immune cells. In murine splenocytes treated ex vivo, we showed that ivermectin can selectively target various immune subpopulations in a P2X7-dependent fashion and has immune-potentiating activities associated with augmented ratios of immune effectors versus immunosuppressive populations, including Tregs and myeloid cells.
Ivermectin converts cold tumors hot and synergizes with immune checkpoint blockade for treatment of breast cancer
https://www.nature.com/articles/s41523-021-00229-5
I believe this provides new insight as to why Ivermectin has been shown to be beneficial to those afflicted by SARS-CoV-2 and its Spike Protein.
I will continue to pursue the hypothesis that the Spike Protein “makes the ground fertile” for the induction of cancers. The picture becomes ever clearer.
As always, immense gratitude for your support.



This is what Dr. Judy Mikovits talked about in the beginning. It makes sense when you think of the hate Fauci, the “expert” medical rags supported by pharma and the medical industrial complex that thrives on long term illness spewed against Ivermectin. Stopping Tumor progression is the last thing the aforementioned want. Treating and helping patients live without disease is the worst thing for their bottom line. I am very encouraged you believe IVM may be an answer.
Sorry have to correct myself, it was not ivermectin BUT a dewormer, see article:
https://fenbendazole.substack.com/p/cancer-deworming-and-fenbendazole
Very interesting again as all the rest of your observations. I get overwhelmed by the sea of articles on Substack; did you, too, see the recent article where someone had the theory that ivermectin had anticancer properties - based on the observation that in India, they have a collective deworming day every half or full year, and he found that this fact correlated with very low cancer incidence in India? Or low cancer deaths. But I think general cancer invidence was interpreted to be notably low. It was more an observation and interpretation than a real study, if I recall correctly. In case you don't know that article, AND you should be interested in it, let me know and I would dig it up.