Friday Hope: Quercetin II: Inhibiting Spike Expression and Increasing Spike Proteolysis
Quercetin also prevents syncytia formation, inhibits furin and allows for a speedy COVID recovery. Were we denied knowledge of a potential lifesaver?
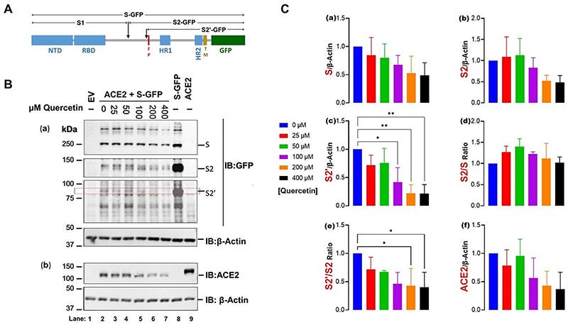
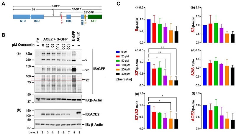
Immunoblotting of ACE2 as well as S and S-related proteins in HEK293(S + ACE2) cells treated with quercetin. (A) Diagrammatic representation of the S-GFP fusion protein and its proteolytic fragment. Acronyms: NTD, N-terminal domain; RBD, receptor binding domain; FP, fusion peptide; HR, heptad region, TM, transmembrane domain, GFP, green fluorescent protein. (B) Representative Immunoblot of cells extracts transfected with empty vector (EV) (lane 1), vector for expression of S-GFP (lane 8), ACE2 (lane 9), or both S-GFP and ACE2 (lanes 2–7) with DMSO (lane 2) or increasing concentrations of quercetin (lanes 3–7); (a) The blot was immuno-probed successively for GFP and β-actin; (b) a parallel blot of the same cell extracts was immune-probed successively for ACE2 and β-actin antibody. (C) Densitometry of immunoreactive bands in three separate experiments was conducted. S, S2 and S2’and ACE2 values were normalized by those of β-actin (a-c, f). The ratios S2/S (d) and S2’/S2 (e) were computed as measures of the proteolytic conversion S to S2 and S2 to S2’, respectively. Values are expressed as means ± SD. * < 0.05, ** < 0.005
The more I research Quercetin and its therapeutic benefits in preventing/treating COVID and Spike Protein injury/disease, the more I am convinced that it absolutely should have been used across the board from the very beginning. There are some very specific therapeutic benefits from using Quercetin which should have been shouted from the rooftops once they were discovered. Unfortunately, we are not surprised this did not occur.
First, let’s go back to 2020. In November of that year, it was already apparent that Quercetin was almost certainly able to inhibit the SARS-CoV-2 furin enzyme and the Spike Protein.
On the other hand, the potential inhibitory effect of the dominant acid–base forms of quercetin (Q) and its oxidative metabolite 2-(3,4-dihydroxybenzoyl)-2,4,6-trihydroxy-3(2H) benzofuranone (BZF), which are constituents of traditional food products believed to exhibit antiviral effects, was also examined. The undertaken study includes the determination of the major energy contributions to the binding energy as well as in-depth analysis of amino acid residues at the active pocket and possible interactions. The approach that we propose here may be an additional strategy for combating the deadly virus by preventing the first step of the virus replication cycle. Preliminary research has shown that the investigated compounds exert an inhibitory effect against the SARS-CoV-2 furin enzyme and spiked glycoprotein through different acid–base forms.
Inhibitory activity of quercetin, its metabolite, and standard antiviral drugs towards enzymes essential for SARS-CoV-2: the role of acid–base equilibria
https://pubs.rsc.org/en/content/articlelanding/2021/ra/d0ra09632f
It should have, of course, been immediately trialed with humans.
Next, we have a randomized clinical trial that concluded in 2023. The results? Extremely impressive. Absolutely worthy of confirmation that Quercetin should be used at the first signs of COVID. Its use demonstrated speedy recovery and, interestingly, a significant fall in serum LDH.
Results: After one week of treatment, patients in the quercetin group showed a speedy recovery from COVID-19 as compared to the control group, i.e., 34 patients (vs. 12 in the control group) tested negative for severe acute respiratory syndrome coronavirus 2 (SARS-CoV-2) (p = 0.0004), and 26 patients (vs. 12 in the control group) had their COVID-19-associated acute symptoms resolved (p = 0.0051). Patients in the quercetin group also showed a significant fall in the serum lactate dehydrogenase (LDH) mean values i.e., from 406.56 ± 183.92 to 257.74 ± 110.73 U/L, p = 0.0001. Quercetin was well-tolerated by all the 50 patients, and no side effects were reported.
Conclusion: Our results, suggest the possible therapeutic role of quercetin in early-stage COVID-19, including speedy clearance of SARS-CoV-2, early resolution of the acute symptoms and modulation of the host’s hyperinflammatory response.
Quercetin as a possible complementary agent for early-stage COVID-19: Concluding results of a randomized clinical trial
https://www.frontiersin.org/journals/pharmacology/articles/10.3389/fphar.2022.1096853/full
Moving on to last year, yet another study showed that Quercetin decreased Spike and ACE-2 co-expression, increased proteolytic processing of the Spike and diminished production of the fusogenic S2 fragment. Also, Quercetin inhibited the protease Furin.
Results
Quercetin inhibited SARS-CoV-2 replication in Vero E6 cells and Caco-2 cells in a concentration-dependent manner with a half inhibitory concentration (IC50) of 166.6 and 145.2 µM, respectively. It also inhibited syncytialization of HEK293(S + ACE2) cells with an IC50 of 156.7 µM. Spike and ACE2 co-expression was associated with decreased expression, increased proteolytic processing of the S protein, and diminished production of the fusogenic S2’ fragment of S. Furin, a proposed protease for this processing, was inhibited by quercetin in vitro with an IC50 of 116 µM.
Conclusion
These findings suggest that at low 3-digit micromolar concentrations of quercetin could impair SARS-CoV-2 infection of human cells partly by blocking the fusion process that promotes its propagation.
Quercetin inhibits SARS-CoV-2 infection and prevents syncytium formation by cells co-expressing the viral spike protein and human ACE2
https://virologyj.biomedcentral.com/articles/10.1186/s12985-024-02299-w#Sec22
It seems beyond obvious that Quercetin may have been able to save an incredible number of lives – truly safely and truly effectively. It is astounding that such a promising treatment wasn’t trialed immediately.
It is also my hope that this post reaches every clinician. Please share this with every medical professional you know. We need to get this information out about a potential lifesaver.
I cannot thank you enough for your support, readership and dialog. It is mid-winter, but thoughts of Spring are just weeks away. In the meantime, I work while I observe the snow, in all its beauty, adorning the trees.


I’m going through my third covid and, this time, I was faster and took IVM, zinc and Quercetin, from the first moment, together with vitamin D+K and 1mg melatonin, per kilo weight. That’s 50mg per day. And it’s going much better than the other two times. 🤗
I remember the late Dr. Zelenko recommending quercetin and zinc.