Exosomes, Kinetic Proofreading and Direct Expression: How the Spike Protein “Teaches” T-Cells to Attack Self
The Pfeyezer Exosome Mechanism and mRNA Expression (Along with Wild Spike) Studding Cells with “Attack Me” Signs
The Spike Protein has been found to be embedded in cell membranes throughout the body. This occurs both in natural infection, Long COVID and in the case of BNT162b vaccine administration.
Persistent circulation of soluble and extracellular vesicle-linked Spike protein in individuals with postacute sequelae of COVID-19
https://onlinelibrary.wiley.com/doi/10.1002/jmv.28568
Exosomes with COVID spike protein are induced by BNT162b2 (Pfizer–BioNTech) vaccination prior to development of antibodies
https://exosome-rna.com/exosomes-with-covid-spike-protein-are-induced-by-bnt162b2-pfizer-biontech-vaccination-prior-to-development-of-antibodies/
Furthermore, the virus and the Spike Protein vaccines cause the Spike to be expressed on the cell surface. This also “studs” the cell with a foreign protein that mimics our own proteins AND is a FOREIGN PROTEIN, inducing the same “attack me” motif.
Dr. McCullough explains this quite well:
1) Each cell that takes up the vaccine expresses the protein in the cell surface initiating autoimmune attack, 2) the tissue distribution appears to be wide involving organs where this attack could be lethal (heart, brain, bone marrow, etc.), 3) both the genetic material and the Spike protein are long lasting (months to years) which is long enough to cause an autoimmune syndrome which may be permanent.
Why the Body Attacks Itself after COVID-19 Vaccination
petermcculloughmd.substack.com/p/why-the-body-attacks-itself-after
However, I believe there is a TREMENDOUS danger in this. The Spike Protein has an unprecedented (to me, clearly engineered) amount of molecular mimicry with human proteins.
Potential Autoimmunity Resulting from Molecular Mimicry between SARS-CoV-2 Spike and Human Proteins
https://www.mdpi.com/1999-4915/14/7/1415
Molecular mimicry between SARS-CoV-2 spike glycoprotein and mammalian proteomes: implications for the vaccine
https://link.springer.com/article/10.1007/s12026-020-09152-6
The problem is that T-Cells have to quickly identify self and non-self. The molecular mimicry of self STUDDED ONTO CELLS IN A WAY THAT ATTRACTS T-CELLS is a certain recipe for disaster. ESPECIALLY if the cells studded with Spike are otherwise healthy cells.
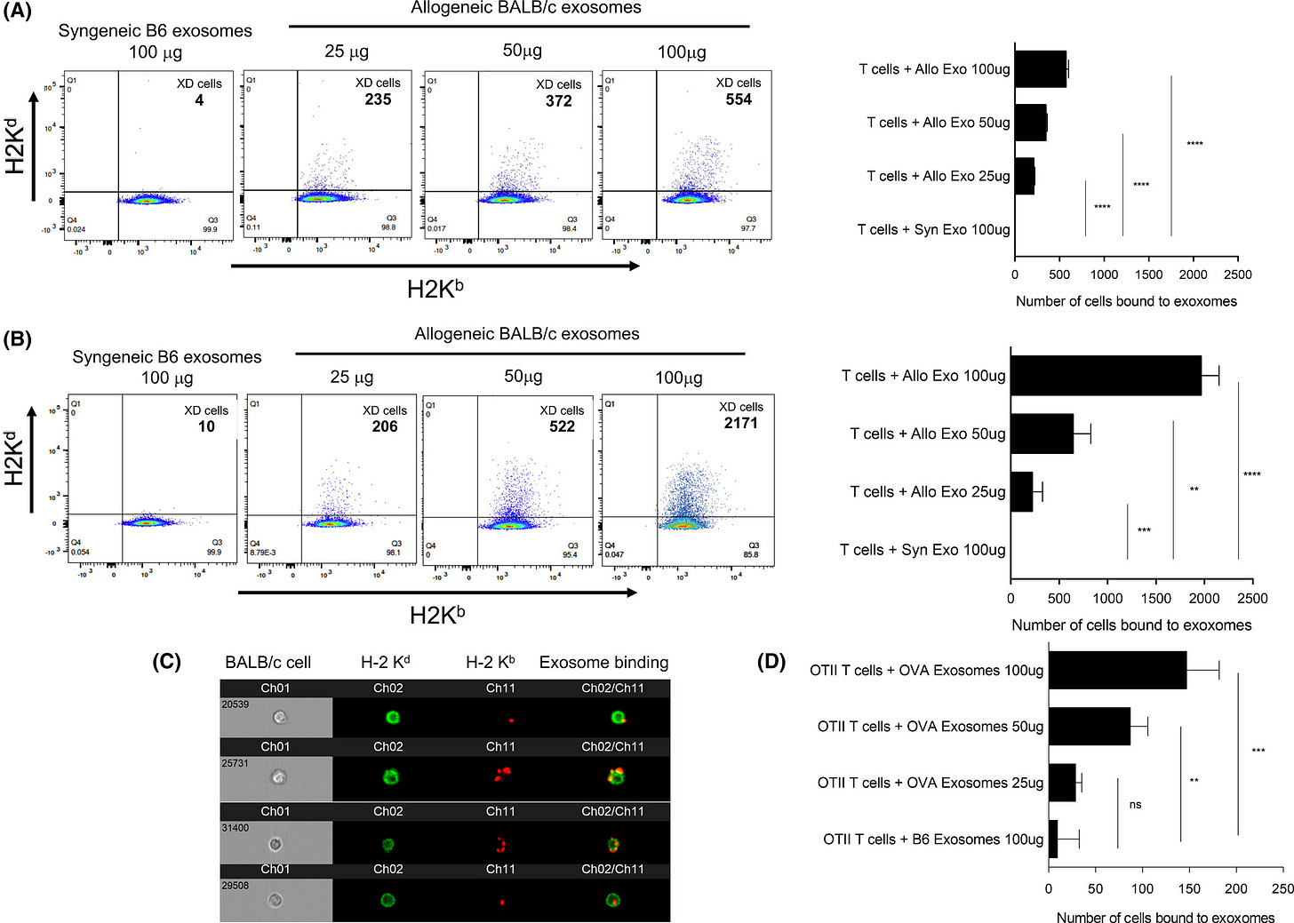
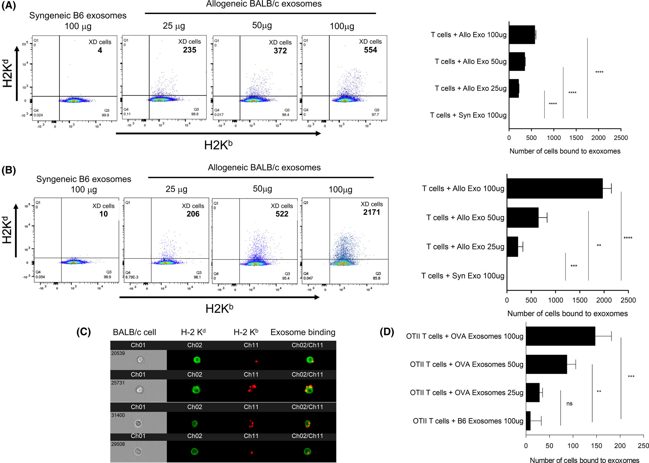
Extracellular vesicles, including exosomes, are regularly released by allogeneic cells after transplantation. Recipient antigen-presenting cells (APCs) capture these vesicles and subsequently display donor MHC molecules on their surface. Recent evidence suggests that activation of alloreactive T cells by the so-called cross-dressed APCs plays an important role in initiating the alloresponse associated with allograft rejection. On the other hand, whether allogeneic exosomes can bind to T cells on their own and activate them remains unclear. In this study, we showed that allogeneic exosomes can bind to T cells but do not stimulate them in vitro unless they are cultured with APCs. On the other hand, allogeneic exosomes activate T cells in vivo and sensitize mice to alloantigens but only when delivered in an inflammatory environment.
T cell antigenicity and immunogenicity of allogeneic exosomes
https://onlinelibrary.wiley.com/doi/full/10.1111/ajt.16591
You do see the issue, I hope.
This.
THIS!
This is WHY THE AUTOIMMUNE DISEASE INDUCED BY THE SPIKE PROTEIN SO CLOSELY RESEMBLES GRAFT VS HOST DISEASE!
I will continue to work and to search for additional ways to treat this condition. Clearly. Very, very clearly, the studding of cells with Spike is EXTRAORDINARILY DANGEROUS. From ANY source.



They could have picked any number of targets that were the least similar to human tissue. Instead, they chose the one that was most similar. Not an accident. By design.
Great discussion Walter... very true . I’m reading an article about placental pathology because I can’t wrap my head around the abruptions I have witnessed. Here’s a sentence from the article... “Villitis of unknown etiology bus widely believed to represent a host vs graft response caused by maternal T lymphocytes entering the fetal villous stroma where they become activated by fetal alloantigens leading to significant chronic inflammatory tissue damage. Not once do they mention the unknown etiology could be from the jab!! Our journals and researchers are so captured . We are getting nowhere, except what folks like you write about . Thanks Walter.