ASP: SPIKE PROTEIN AMYLOIDOSIS
THE BIOWEAPON SPIKE PROTEIN OF SARS-CoV-2 HAS INDUCED A NEW, FATAL PRIONOPATHY
MY MOST IMPORTANT PUBLICATION TO DATE. A SUMMATION OF ALL PREVIOUS WORK.
I was banned from Twitter, with a following of over 65,000, including some of the greatest medical and scientific minds on the planet, for the following Tweet, from a thread with Chaurasia, one of the leading COVID doctors in India:
And it is true.
This is ultimately what the spike protein is inducing. An (I believe) ultimately fatal, systemic Amyloidosis.
This hypothesis began to form almost two years ago, when I noticed that some infected with SARS-CoV-2 go on to develop Long COVID. A multi-systemic disease, catapulting the patient, regardless of age, into the body of an individual with the biological age of a supercentenarian.
First, as a general prelude:
THE CAUSE OF DEATH OF MOST SUPERCENTENARIANS IS TTR-AMYLOIDOSIS.
And this condition, Amyloidosis, is why Long COVID and the myriad conditions induced after exposure to the Spike Protein of SARS-CoV-2 has been so difficult to DEFINE.
Even under usual circumstances, the diagnosis of Amyloidosis usually takes visits to no fewer than FOUR individual specialists.
It is because ALL of the sequelae of SARS-CoV-2 infection (and exposure to the Spike Protein, via Spike Protein therapies) are AMYLOIDOSES.
I need not reference case reports and studies. They are all readily available via a simple search of the conditions listed combined with the terms COVID, SARS-CoV-2, and/or Spike Protein.
It is the DEPOSITION OF FIBRILS in Amyloidosis that causes damage to organs, and in the case of multiple organ involvement, this leads to multiple organ failure.
The Spike Protein, itself a highly inflammatory protein, induces these precise damaging fibrils when it encounters Neutrophil Elastase released from the neutrophils its presence recruits.
https://www.biorxiv.org/content/10.1101/2021.12.16.472920v1.full
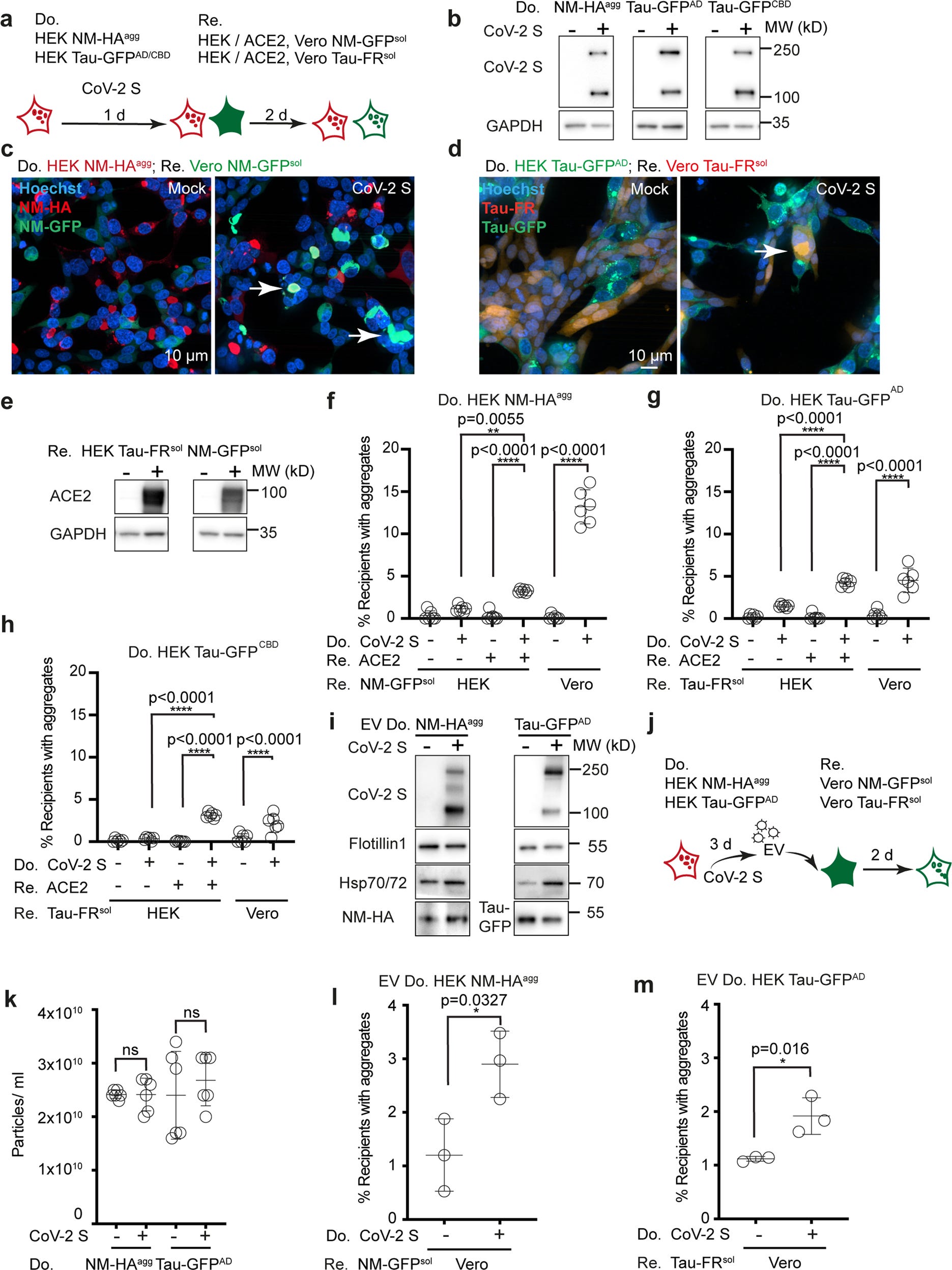
The Spike Protein travels via Extracellular Vesicle. Using different cellular models propagating prions or pathogenic Tau aggregates, we demonstrate that vesicular stomatitis virus glycoprotein and SARS-CoV-2 spike S increase aggregate induction by cell contact or ligand-decorated EV.
Disease-associated protein deposition usually starts locally, subsequently spreading stereotypically to other brain regions1. AD, the most prevalent neurodegenerative disease, is associated with the extracellular accumulation of Aβ amyloid and intracellular inclusion of misfolded microtubule-binding protein Tau as in neurofibrillary tangles.
But, in the case of Spike Protein Amyloidosis, the SPIKE ITSELF induces the fibrillary tangles. AND IT IS SYSTEMIC and affects ALL ORGANS.
https://www.nature.com/articles/s41467-021-25855-2
Therefore, elite athletes are symptomatic before the general population. They already have hypertrophied hearts, which are further enlarged to a symptomatic state by the deposition of the Spike Protein fibrils. The general population, will, of course, follow.
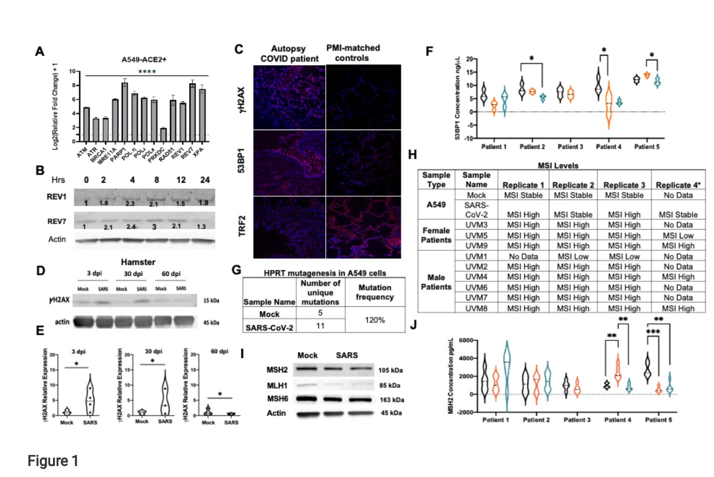
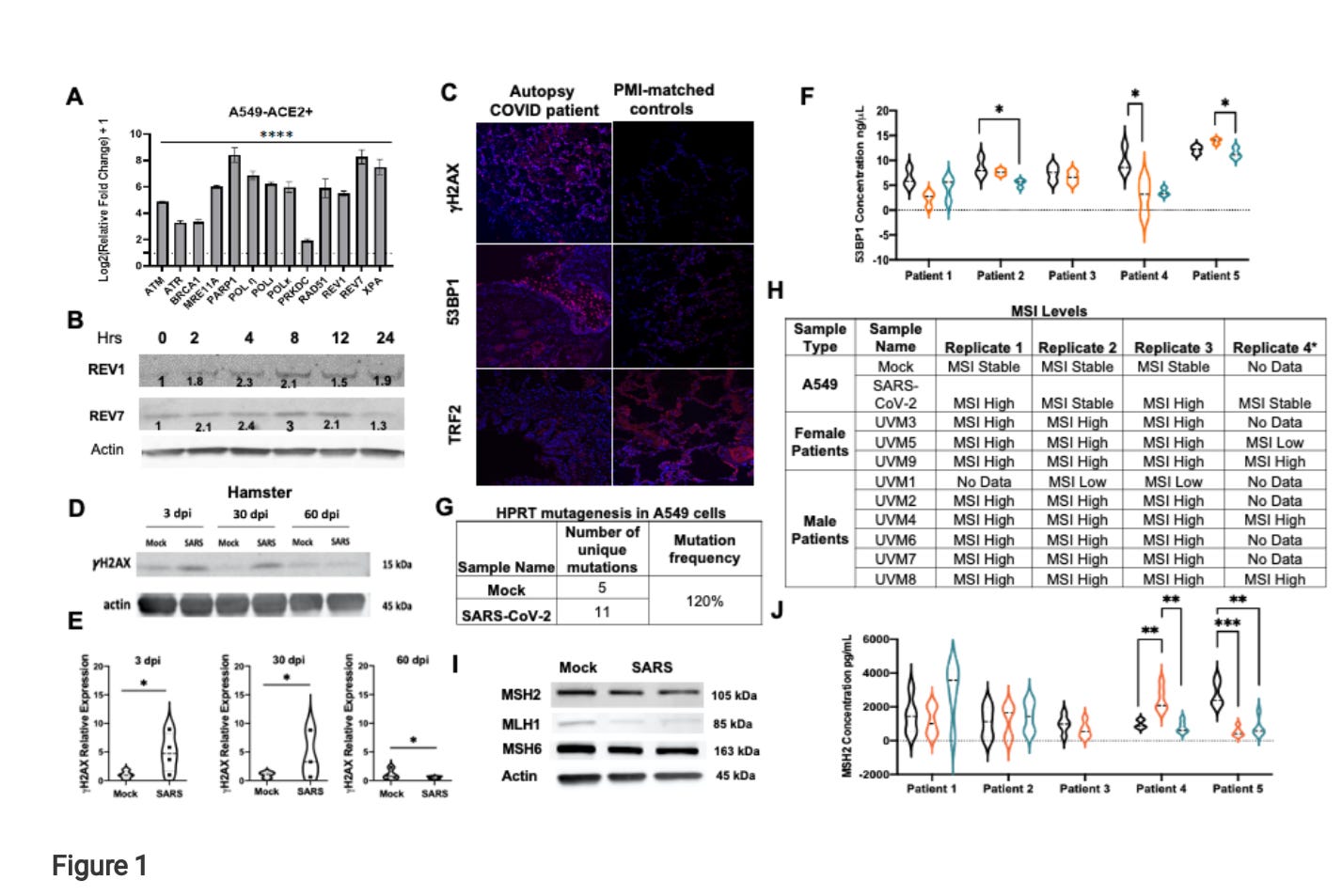
The University of Vermont recently published a paper showing that the Spike Protein induces elevated microsatellite instability (MSI). They indicate it may foreshadow the induction of cancers. Which is true, however I believe they have missed the main point.
https://www.researchsquare.com/article/rs-1556634/v1
The Trinucleotide Repeats Subset of MSI result in proteins with expanded polyglutamine (polyQs) that tend to form amyloid-like fibrils abundant in β sheets, leading to dysregulation of transcription, impairment of the ubiquitin-proteasome system, mitochondrial dysfunction, and autophagy defects and thus induce cellular toxicity.
https://digitalcommons.fiu.edu/cgi/viewcontent.cgi?article=5045&context=etd
And the “clotting” being indicated as the cause of Long COVID? Yes, and no.
However, the main cause is that it IS due to Amyloidosis.
The most common causes of age-related progressive dementia include Alzheimer’s disease (AD) and vascular cognitive impairment (VCI), however, mixed disease pathologies commonly occur, as epitomized by a type of small vessel pathology called cerebral amyloid angiopathy (CAA). In CAA patients, the small vessels of the brain become hardened and vulnerable to rupture, leading to impaired neurovascular coupling, multiple microhemorrhage, microinfarction, neurological emergencies, and cognitive decline across multiple functional domains.
https://www.frontiersin.org/articles/10.3389/fphys.2020.601320/full
This is most likely why China has adopted such a strong Zero COVID policy. Any exposure to the Spike Protein may induce this chain reaction. Please note, China does not use any full Spike Protein vaccines.










Walter, this is most interesting and concerning.
I have a question. China uses deactivated virus vaccines. Do those also contain spike protein?
Also, what would be the signs that I would notice about myself, an unvaxed covid survivor, that I am developing any amyloid disease?
Brilliant Walter! Thank you for continuing to help us understand what is really going on. If you want to use Twitter I am happy to give you access to my account and you can take over. Your contribution and insights are ABSOLUTELY critical, so please contact me if there is anything I can do to assist.