Published NYE, Gultom, et al., Show that SPED (Spike Protein Endothelial Disease) is Real. The Finding that Spike Mimics TNFa May be a Clue to Rising Cancer Rates
The Spike also increases ICAM-1 expression, another immunosuppressive, tumor promoting molecule.
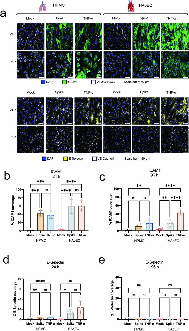
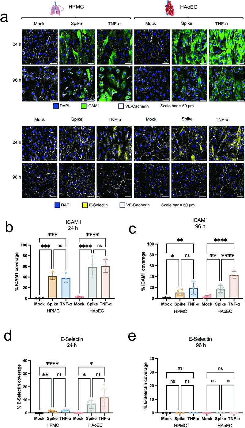
SARS-CoV-2 spike protein-activated endothelial cells exhibit prolonged ICAM1 expression. Human pulmonary microvascular endothelial cells (HPMC) and human aortic endothelial cells (HAoEC) grown under flow conditions (10 dyne/cm2) and treated with 1 μg/ml SARS-CoV-2 spike protein, 1 ng/ml TNF-α, or remained untreated for 24 h. The cells were washed after the activation and further cultured for a total of 96 h post-activation. At the indicated time point, cells were fixed and stained for ICAM1 (green), E-Selectin (yellow), VE-Cadherin (white), and nuclei (blue) (a). Figures depict representative images. Quantification of the coverage of ICAM1 (b, c) as well as E-Selectin (d, e) at 24 h and 96 h post-treatment, respectively, were obtained from at least three biological replicates. Statistical analysis was done using one-way ANOVA with multiple comparisons.
A preprint I reviewed in October of last year was published in peer-reviewed form NYE. I revisited the article and read two very interesting findings about the Spike Protein and the Endothelium. As readers of this Substack know, I have long hypothesized that the Endothelium was the gateway through which the Spike protein would damage organs and induce myriad diseases, such as cancer and neurodegenerative diseases. Two findings I read about provide a solid explanation for rising cancer rates.
The first finding that caught my eye was how the Spike Protein mimics TNFa’s induction of cytokines and chemokines. In some cases, the Spike induced considerably higher levels.
To see the profile of the cytokine and chemokine releases by human ECs due to SARS-CoV-2 spike protein treatment, we measured the level of cytokines and chemokines in the perfusion media 24 h and 96 h after treatment using a Luminex-type assay. For HPMC (Fig. 2a) and HAoEC (Fig. 2b), we observed cytokine and chemokine changes due to treatment with SARS-CoV-2 spike protein or TNF-α at both time points. At 24 h, most cytokines and chemokines were upregulated to various degrees. For both HPMC and HAoEC, several cytokine and chemokine levels in SARS-CoV-2 spike-treated ECs were increased to a comparable level as with TNF-α (Figs. 2a, b). Some cell type- and treatment-specific changes were also observed. Notably, cytokines and chemokines associated with microbial infection, such as CXCL1 and CXCL2, and proinflammatory cytokine IL-6 were expressed at a considerably higher level with SARS-CoV-2 spike than with TNF-α at 24 h (Figs. 2a, b).
Sustained Vascular Inflammatory Effects of SARS-CoV-2 Spike Protein on Human Endothelial Cells
https://link.springer.com/article/10.1007/s10753-024-02208-x
What piqued my interest in these elevated chemokine/cytokine levels is that the types of cancers we are seeing a rapid increase in are those associated with TNFa and its expression.
There has been a large amount of evidence linking pro-inflammatory cytokines to cancer and the association with poor prognosis (reviewed by Mantovani) [59]. TNFα is one of the major pro-inflammatory cytokines of the immune system and has been found in several human cancers, such as breast [60], gastric [61], pancreatic [62], ovarian [63,64], endometrial [65], prostate [45], bladder [66], colorectal [67], oral [68], and liver [69]. It has also been detected in leukemias and lymphomas. Even so, there has been disagreement in considering TNFα expression as a biomarker, since the cytokine is increased in numerous other pathologies as well.
Harnessing Tumor Necrosis Factor Alpha to Achieve Effective Cancer Immunotherapy
https://pmc.ncbi.nlm.nih.gov/articles/PMC7985780/
The second finding, also associated with tumor promotion, is that the Spike also increases the expression of ICAM1.
We saw that treatment of both HPMC and HAoEC with SARS-CoV-2 spike led to the expression of the cellular adhesion molecules ICAM1 and E-Selectin. We observed a significant induction of ICAM1 (p-value = 0.0001 for HMPC, < 0.0001 for HAoEC) and E-Selectin (p-value = 0.0069 for HPMC, 0.01 for HAoEC) expression at 24 h and post-activation with SARS-CoV-2 spike compared to untreated controls (Figs. 1a, b, and d). At 96 h post-treatment, we saw that a significant ICAM1 expression can still be detected on both HPMC and HAoEC (p-value = 0.03 and 0.0026, respectively, Figs. 1a, c). The expression of E-Selectin, however, was not detectable anymore at 96 h post-treatment (Figs. 1a, e). Treatment with TNF-α had a similar effect as SARS-CoV-2 spike on ICAM1 expression after 24 h (Fig. 1b) and E-Selectin expression after 24 h and 96 h (Figs. 1d, e).
Sustained Vascular Inflammatory Effects of SARS-CoV-2 Spike Protein on Human Endothelial Cells
https://link.springer.com/article/10.1007/s10753-024-02208-x
This adhesion molecule is necessary to induce tumor promoting immunosuppression.
Infusion of purified exosomes derived from MC38 cells promoted the growth of tumors, while exosomes pre-treated with anti-ICAM-1 antibodies attenuated this effect (Figure S8G). The infiltration and activation of CD8+ T cells in tumor microenvironment were analyzed 22 days post-implantation of tumors. Immunohistochemistry (IHC) staining showed CD8+ TILs was decreased after the injection of exosomes pre-treated with the IgG isotype antibodies, but not the exosomes pre-treated anti-ICAM-1 antibodies (Figure S8H and S8I). Flow cytometry analysis also showed the decreased CD8+ TILs after the injection of exosomes pre-treated with IgG isotype; pre-treating exosomes anti-ICAM-1 antibodies showed less inhibitory effect (Figure S8J).
ICAM-1-mediated Adhesion is a Prerequisite for Exosome-induced T Cell Suppression
https://pmc.ncbi.nlm.nih.gov/articles/PMC8881799/
So, we now have a mechanism which can explain how the Spike Protein may be implicated in the dramatic rise of certain cancers. I will be researching if there are analogous mechanisms for other diseases which may be induced by the Spike Protein.
If there is a silver lining in all of this, it is that we have understood the Spike Protein induces SPED, and that the therapeutics we have been discovering are therefore more likely to be effective. Understanding the cause is the only way to find the cure. I will continue to forge the path towards full understanding of this virus and its proteins. We can leave no stone unturned.
Happy New Year to all! I hope your holidays were pleasant and filled with peace, joy, hope and love. We have much to discover, and many to help heal.


Thank you for your work… 👍🏽🙏🏽👍🏽
I am directing everyone to this Substack as well… for all who have turbo cancer now…
https://fenbendazole.substack.com/
To whom it may concern,
The following incident (s) took place in between very late in apx February of 2020... I was an employee of the Denver Rescue Mission at this time and personally witnessed the following
WHAT HAPPENED:
On two occasions, with roughly one week separating them, almost 500 men were paid in $5.00 gift cards by an organization called "Denver Health '', if they would be willing to receive vaccinations for a spinal meningitis outbreak, which never happened. As I said, I was an employee of the Denver Rescue Mission at this time, and I can tell you without any question whatsoever, that if such an outbreak occurred, every employee would have been notified via email, as well as through their supervisors and almost assuredly there would have been a mandatory staff meeting etc... None of that ever took place. Because a spinal meningitis outbreak never happened.
THE WAY IN WHICH IT TOOK PLACE:
As the men arrived via multiple buses at the Denver Rescue Missions 48th Street Shelter (which is actually located on 48th Ave) the process is as follows. They enter the building in single file. Each man stops at the front desk so that his ID (at that time they were using or making the transition to a form of ID called a "clarity card" - which might be worth having an additional conversation about) can be scanned. Then between where all of the beds, showers and access to the smoking area is, they have to pass through an area that is not very large, where they can easily and individually be given some information and or asked a question - such as being told about a fictional spinal meningitis outbreak and offered a $5.00 gift card if they would let themselves be given a vaccination for said fictional outbreak...
A BIT ABOUT DENVER HEALTH:
FROM WIKIPEDIA:
Denver Health Medical Center is part of the Denver Health and Hospital Authority, abbreviated to Denver Health, an integrated health care system that consists of a main hospital, 911 response and EMS, poison and toxicology, family health centers, school based clinics, detox services, correctional care, and medical response to terrorism, mass causalities and epidemics.
The Authority is governed by an 11 member board of directors who are appointed for 5 years by the Mayor of Denver and confirmed by the City Council.
The hospital was previously a component of the Denver government under the Denver Dept of Health and Hospitals
A BIT ABOUT THE MAYOR - AT LEAST THE PART THAT CONCERNS US:
Michael Hancock (born July 29th 1969) started his first term as Denver's Mayor in 2011 when he was 42 years old - he's presently in 3rd term as Mayor
In 2014 Hancock was named a Rodel Fellow at the Aspen Institute for reasons that are presently indiscernible and, from what I can tell, clearly “unmerited”... Except for the fact that the Bill and Melinda Gates organization is one of the main financial supporters and donors to The Aspen Institute, see what I’m getting at.
Some of the people on The Aspen Institute's Board of trustees are Henry Louis Gates Jr.
and Leonard A. Lauder
Two lifetime Board Members are'
Henry Kissinger and Leslie Wexner
ALSO: The Bill and Melinda Gates organization is one of the main financial supporters and donors to The Aspen Institute, see what I’m getting at.
Clearly, there are some very interesting dots which easily connect here...
If anyone has any questions about anything I've written, this is my email: wayfaringstranger5967@gmail.com
Phone: 541.252.0335