How the Spike Protein May Increase Lipopolysaccharide (LPS) Injury by "Sponging" miR-374a-3p
The Spike Protein simultaneously enhances LPS damage while removing an inhibitor.
As readers of this Substack are aware, it has been discovered that the Spike Protein of SARS-CoV-2 enhances LPS=mediated hyperinflammation. Please see my post referenced below for a more complete discussion.
In this study, we established LPS interactions with both S1 and S2 subunits by blue native polyacrylamide gel electrophoresis (BN-PAGE) and mapped LPS binding to the S2 pocket as well as the NTD and RBD pockets by amide hydrogen–deuterium exchange mass spectrometry (HDXMS). Calculation of potentials of mean force (PMFs) within a MD simulation framework, supported by microscale thermophoresis (MST) binding experiments, indicates that LPS binds with strong affinities to the RBD and NTD pockets on the S1 subunit, while the S2 pocket represents a weaker binding site compared to CD14, suggesting its potential role as an intermediate in the LPS receptor transfer cascade (Huber et al., 2018). Furthermore, monocytic THP-1 cell assays show boosting of nuclear factor-kappa B (NF-κB) activation by LPS in the presence of the S2 subunit, but not with the S1 subunit. NF-κB reporter mice show enhanced inflammatory response with both S1 and S2 subunits of the S protein. Finally, the boosting effect on LPS is conserved in Omicron S protein in vitro and in vivo, albeit at a moderately reduced level. Moreover, the Omicron variant shows a reduced affinity to the LPS-binding site on the RBD, as shown by MST, tryptophan fluorescence quenching assays, and MD simulations. Collectively, a molecular mechanism of how the SARS-CoV-2 S protein augments LPS-mediated hyperinflammation emerges, whereby the S protein acts as an additional LPS delivery system to its receptors.
SARS-CoV-2 spike protein as a bacterial lipopolysaccharide delivery system in an overzealous inflammatory cascade
https://academic.oup.com/jmcb/article/14/9/mjac058/6761401
https://wmcresearch.substack.com/p/repeated-exposure-to-the-spike-protein
However, what I have discovered is that the Spike Protein also inhibits the body's ability to neutralize LPS damage by "sponging" a micro-RNA which protects cells from LPS damage. In essence, the human micro-RNA (miR) miR-374a-3p attaches itself to the Spike Protein, thereby removing it from its intended uses within the cell.
We identified 22 miRNAs that could potentially bind throughout the length of the SARS-CoV-2 viral genome. Among the human miRs likely to be sequestered on SARS-CoV-2 genome, miR-374a-3p has recently been predicted to target SARS-CoV-2 gene, in particular it has been shown to target gene encoding the spike protein which is essential for virus entry into the host cell. In addition to targeting the spike protein encoding genes, miR-374a-3p is also predicted to target the ORF1ab in the SARS-CoV-2 genome that encodes for 5’viral replicase, based on the function similarity of SARS-CoV-2 coding genes with SARS-CoV. Our data suggests that miRs can be bound by SARS-CoV-2 RNA, supporting a likely model where host miRs can be sponged by SARS-CoV-2 and thereby contributing to decreased binding of miRs to the human mRNA targets resulting in altering the expression patterns of human genes.
Role of SARS-CoV-2 in altering the RNA binding protein and miRNA directed post-transcriptional regulatory networks in humans
https://www.ncbi.nlm.nih.gov/pmc/articles/PMC7359521/
Why is this important? Because miR-374a-3p has been proven to reduce inflammation by mediating the JNK/ERK/MAPK pathway.
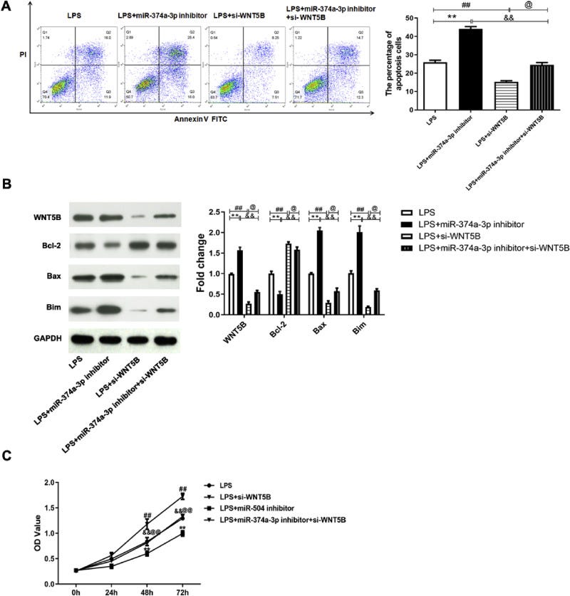
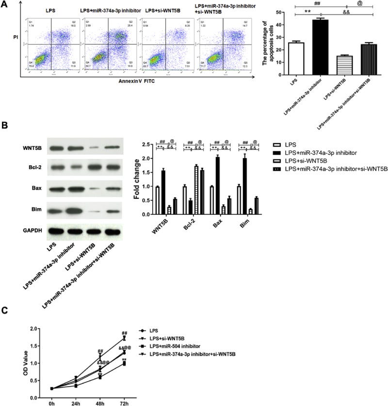
Overexpression of miR-374a-3p significantly alleviated LPS-induced damage in CHON-001 cells, whereas miR-374a-3p inhibitor aggravated LPS-stimulated injury. Further experiments demonstrated that WNT5B was a target of miR-374a-3p and its expression was decreased by miR-374a-3p. WNT5B expression was increased in OA cartilages. Silencing WNT5B prevented CHON-001 cells from LPS-induced damage. Down-regulation of WNT5B strengthened the protective effect of miR-374a-3p on LPS-stimulated CHON-001 cells. Moreover, miR-374a-3p cooperated with WNT5B to affect cell behaviors of LPS-stimulated CHON-001 cells via mediating the JNK/ERK/MAPK pathway.
Up-regulated miR-374a-3p relieves lipopolysaccharides induced injury in CHON-001 cells via regulating Wingless-type MMTV integration site family member 5B
https://www.sciencedirect.com/science/article/abs/pii/S089085081930492X
So, what we have before us is yet another mechanism by which the Spike Protein not only enhances hyper-inflammation, it also mutes the body's natural ability to mediate the very same hyper-inflammation at the very same time.
I will be working on discovering therapeutics to address this dilemma.
As always, thank you for your readership and support.


A dear friend has been suffering from various symptoms after two bouts of mild to severe COVID-19 and three COVID-19 shots for a year and a half. After seeing countless Doctors at Yale New Haven for help, she still has no diagnosis, no plan to get her well, and her inflammation markers are through the roof. It is heartbreaking! She helps her mother and brother financially as she is the only member of the family who can work. The mainstream medical system has treated her horribly and drained her bank account. I pray every day God finds her help and renewed health.
I don't know about LPS but this recent strudy on Quercetin effects on SC2 reads as quite promising.
https://virologyj.biomedcentral.com/articles/10.1186/s12985-024-02299-w